《足球报》记者程善撰文讨论了2021年中国职业联赛推行的针对裁判判罚的申诉制度,这一做法起到了积极作用,比赛更加流畅、红黄牌数量明显减少,而且促进了俱乐部和裁判之间的相互理解。

中足联筹备组推出的俱乐部申诉制度,并不是为了迎合俱乐部,也不是某个领导拍脑袋就随便想出来的,而是建立在对过去几个赛季三级联赛争议判罚类型与突出矛盾进行综合评估、对裁判管理制度多方审视、与俱乐部进行广泛交流后,做出的理性建议,最后由专家和中足联筹备组管理层共同商议出的一个决定,这一管理制度的改革,也获得了中国足协领导的充分认可。
执行这项制度并不是为了束缚裁判,最终目的是为了达成裁判与俱乐部在工作中的相互尊重与理解,在有合理条件的前提下进行公正、公开的沟通,不袒护任何一方,最终将双方的对立情绪变成合理对话,消除误解,减少不必要的纠纷和冲突,维护整个职业联赛的形象。想要做到这点,必须要两手抓,两手都要硬。
申诉制度的深层含义
裁判评议委员会对上赛季几个争议重大的判罚进行了总结、梳理后,认为有些属于外界对裁判规则掌握不准确造成的误解,不是裁判的错误,而有些则是出现争议后内部没有严格的尺度和标准,尤其是出现了尺度严重不统一、误判重复出现,从而引发更大的矛盾。因此,对内强化管理,对外加强沟通,双管齐下。
因为只强化对裁判的内部管理,但忽略了俱乐部对规则不熟悉,即便裁判水平再高,也是会引发误解;如果只给俱乐部普及规则,裁判不照章执行或者执行标准参差不一,那么给俱乐部再多的申诉机会,也依然无法改变争议重复出现的情况。所以,这项制度的本身是给管理者提出了更高的工作要求,也增加了工作难度,但即便如此,中足联筹备组还是坚持了下去。
在史强到任中足联筹备组后,非常重视裁判管理工作。他一直强调,要做到公正,该维护的一定要维护,不能让认真执法的裁判寒了心;该承认不足的地方就承认不足,要理解俱乐部在经济压力下坚守的不易,尤其是在俱乐部申诉没成功的情况下,态度要谦和,不要得理不饶人。“放下姿态,做联赛的服务者”,这是史强到中足联筹备组后经常强调的一句话,在整个联赛的运营过程中,各部门工作人员也的确是这样做的,裁判部尤其如此。
正因为有着这样一种平和的心态,整个赛季下来,中超联赛受理的正式申诉有5起,在22轮176场比赛中占比为2.84%,申诉率非常低。这5起申诉所涉及到的争议判罚,对错参半,并不都是裁判的问题。这5起申诉第一阶段占绝大多数,第二阶段极少。申诉制度不仅仅是对中超,也包括了中甲,中甲仅在最初有个案申诉,后续也没有了。
本报记者在采访中甲裁判负责人崔恩雷时,他表示:“最初对这项制度也不是十分理解,甚至感觉很难推行,尤其是难以面对裁判做思想工作,但随着时间的推移,真正体会到了这个决定的益处,各俱乐部从一开始充满疑虑,随着比赛开展逐渐平静,因为加强了沟通之后,俱乐部更好地理解了裁判,裁判也能体会到俱乐部的真实感受,到后期,申诉就没有了,大家更多的是彼此信任,能很好地就一些不明白的规则进行沟通。因为本身我们对裁判工作也有严格的要求,不是说俱乐部申诉我们就查,不申诉我们就当没事发生。不管俱乐部是不是申诉,我们自纠自查,要提高执法质量和水平,最终受益的是大家。”
崔恩雷介绍,有的裁判表示,随着执法深入,明显感觉到了球员态度的变化,不再是每球必质疑的态度了,大多数判罚都采取服从,因为双方都明白,不存在故意针对,如果觉得裁判做得不对,有说理的地方,不用在场上争执。这样一来,使得中超和中甲比赛的流畅度增加,场均红黄牌数量比上赛季有明显下降。
大连人事件瑕不掩瑜
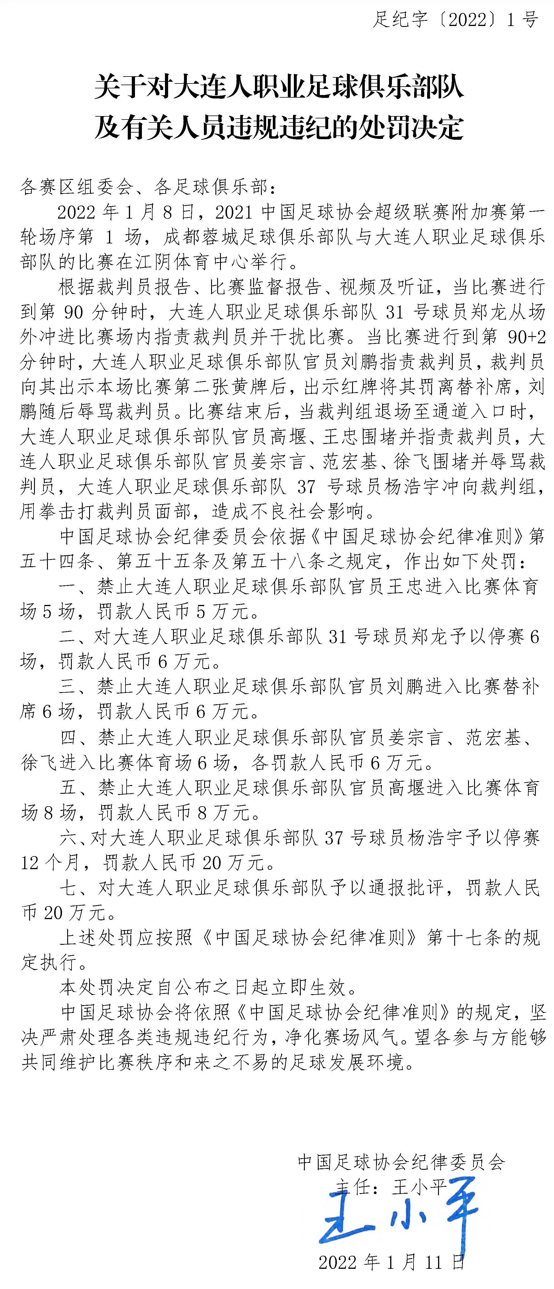
2021赛季并非没有发生过激烈的冲突事件,大连人队与成都蓉城队在超甲附加赛第一回合比赛后,大连人俱乐部的工作人员情绪激动在场内引发了一系列冲突,最终收到了重磅罚单。

如果这件事没有处理好,也极有可能变为俱乐部与裁判个人、部分极端球迷与裁判个人之间的冲突升级事件。筹备组裁判管理部门在第一时间对本场关键判罚进行了调查、核实与总结,最终得出结论,裁判的关键判罚准确,不存在重大误判。尤其是对引发争议的疑似手球,组织评议组专家反复查看当时所有角度的视频,确认无误后,将结果告知了当值裁判李海新,并且安慰他不要难过。
在过去的理念中,无论对错,只要引发冲突就是裁判不对,而中足联筹备组裁判管理部没有这样做,没有错就是没有错,坚决维护裁判。但是,并不是说只维护裁判权威,而忽略俱乐部的感受。
中足联筹备组的主要领导第一时间与大连人俱乐部高层进行了沟通,首先询问了对方情绪激动的原因,给予对方陈述的机会,然后就对方有疑问的判罚进行了详细的解释和沟通,最终让大连人俱乐部重新调整思路,继续投入到第二场比赛的准备中。在超甲附加赛第二回合比赛中,能够看到大连人队完全卸掉了第一回合比赛时的激动情绪,保证了顺利完赛。
作为联赛的服务者,中足联筹备组充分考虑的是双方的立场与感受,给予正确的一方支持,同时也给予犯错的一方情感上的体谅,没有逃避问题让矛盾激化,按照规则作出的惩戒也最终维护了规则的尊严。多家俱乐部也都表示,中足联筹备组的领导没有任何官架子,在赛季中扎进赛区,主动与俱乐部沟通、交流,到一线去听取俱乐部对裁判执法的评价、建议。“不要等到申诉的时候,双方情绪都激动的情况下再沟通,而是平时发现苗头和不足,及时预防和纠正。”这是2021赛季裁判管理工作的一大显著特点。
赛季结束后,裁判管理部门马上进行了自我总结,也看到了许多不足:比如说一些年轻裁判执法太模式化,太生硬,对比赛阅读深度不够,有时候会被一些擅长表演的球员给欺骗;有一些裁判对场上形势变化预判不足;有一些裁判还是会出现莫名其妙的错误。针对2021赛季出现的现象和积累的经验,中足联筹备组表示下赛季会加大对裁判员的培养力度,摒弃不足之处。
2021赛季是中足联筹备组正式接管联赛裁判工作的首个赛季,事实上他们面临的困难远比外界想象的要多。这个赛季看似平静,实际上困难重重,比如裁判的调配工作,是在要保证三级联赛几乎全线开打的情况下合理分派,还要克服疫情带来的赛会制比赛长期集中带来的困难,毕竟很多裁判员都有本职工作,是请假来执法的。同时,还有全运会、国际级赛事征调多名优秀裁判,这都加大了裁判调派的困难。
往年涉及到同城德比,比如申花与海港,足协杯晋级或者争冠关键战,都会请洋哨执法,今年全部依靠国内裁判,总体上顺利完成了所有压力巨大的比赛。往年裁判争议闹得激烈的时候,甚至会惊动更高层领导,但2021赛季一次都没有。在疫情之下,在中超大环境整体不好的情况下,在多数俱乐部不同程度面临运营困难、球员心态浮躁的情况下,还能做到这种进步,就更显不易了。

0条评论